Industrial Engineer & Management
Specialist in Information Systems. With a passion for creating clear, efficient, and user-friendly digital workflows and products.
About Me
Hey, I'm Udi
Industrial Engineer specializing in Information Systems, with a strong connection to the world of creation. I love watching projects slowly come to life - creating smooth and continuous workflows, building products and systems that work. I have great appreciation for high-quality products, and that's how I try to deliver the projects under my responsibility. Aesthetics, efficiency, and usability matter to me - when these come together right, something special is created.
My Journey
Lightico
Technical Solutions Engineer
I guide companies through their transition to our platform. I translate between what the client needs and what the system can do, building workflows and helping them extract real value from the technology.
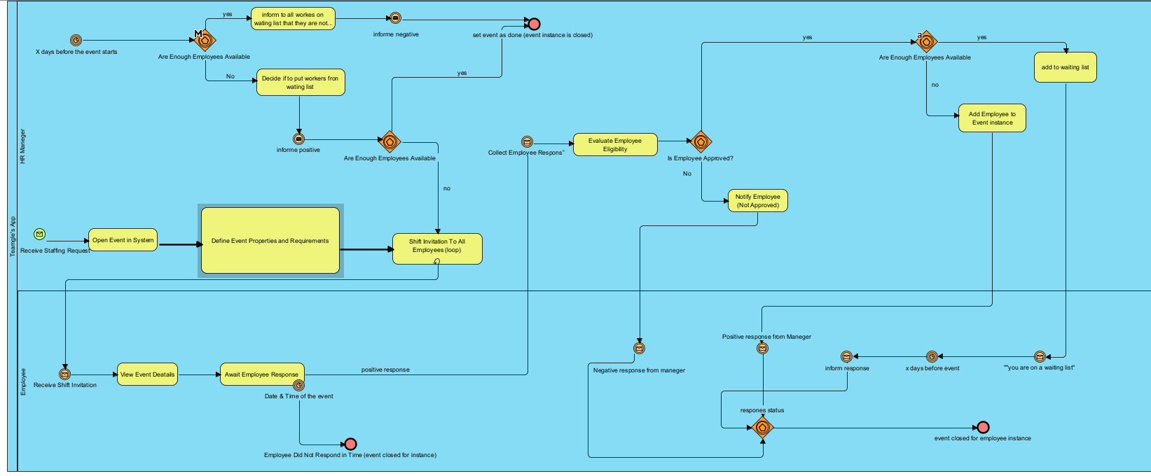
Eventact - Final Project
Project Lead / Developer
Developing a crew management system for events in collaboration with Eventact. We looked for a product to complement their existing system – defining needs, user research, conversations with potential clients, and interface design. We're currently in the development phase of the system.
Volunteering – Tapuach Association
Tech Mentor
As part of my volunteer work, I help elderly people deal with technology. Once a week I join the call center and provide personal support for various requests – from everyday apps to computer software.
Yanshuf Wood Work
Team Lead & Project Manager
I managed custom woodworking projects of various sizes. From planning and managing timelines and equipment, to hands-on work and execution on-site as part of a professional team.
Jerusalem Wood Center
Warehouse & Sales
I worked in inventory management, supply, and order processing. I was responsible for sales, customer service, and direct communication with suppliers to ensure timely delivery and quality standards.
Military Service
Golani Reconnaissance
During my service, I led a team of fighters from their recruitment day, through training and ongoing operations, to participation in missions. I worked closely with the team and other commanders, coordinating tasks and operating in a dynamic and changing environment.
National Service Year
Ayanot Youth Village
I was a youth counselor at an agricultural village. I handled maintenance and renovation work, led hands-on projects with the students, and simultaneously mentored them in their daily life and routine at the village.
Amal Emek Harod - High School
Mechatronics Major
I attended Amal Emek Harod regional high school, where I studied 10 units of Mechatronics. This education still contributes to my understanding of logic, work processes, and the connection between idea and execution.
Ein Harod Meuhad - Growing Up
I was born and raised in Kibbutz Ein Harod Meuhad. I was a curious and mischievous kid who loved being outdoors, hiking, and hanging out with friends. Together we'd build vehicles from old scrap parts and travel around the country. Meanwhile, I worked at the kibbutz apiary, which gave me a strong work ethic from a young age.





.png)
